图片
一、总则
根据四川省高等教育招生考试委员会、四川省教育厅《关于做好2023年普通高等学校高职教育单独招生工作的通知》(川招考委〔2023〕2号)文件要求,按照四川省普通高等学校高职教育单独招生工作统一部署,为保障我校2023年单独考试招生工作的顺利进行,结合我校实际情况,特制订本章程。
本章程适用于我校2023年高职单招考试及录取工作。
二、学校概况
(一)学校全称:四川邮电职业技术学院
(二)办学属性及层次:公办高职专科
(三)办学地址:成都市锦江区静康路536号
(四)学历证书:在规定的修读年限内修完人才培养方案所有课程,获得毕业要求的学分,由学校颁发教育部电子注册的普通高等学校专科毕业证书。
三、组织保障
我校高职单招工作坚持公平、公正、公开原则,健全自我约束、社会监督机制,强化招考行为规范,严格实施招生“阳光工程”。
我校2023年高职单招工作接受省招考委、省委教育工委、教育厅和省教育考试院的指导和监督;在我校高职单招工作领导小组领导下进行。
学校纪检监察部门对高职单招工作进行全过程全方位监督,及时查处录取过程中发生的违纪违规事件。监督电话:028-84780513(曾老师)。
四、报考条件
(一)已参加2023年四川省普通高等学校招生报名,且符合我校招生专业条件的普高理科、普高文科、中职电子信息类、中职计算机类、中职财经商贸类考生。
(二)遵守中华人民共和国宪法和法律。
(三)身体健康状况符合《普通高等学校招生体检工作指导意见》及有关补充规定。
五、报名办法
2023年高职单招报名实行网上统一填报的方式,分网上报名和学校确认两个阶段。
(一)网上报名(填报学校志愿)
考生本人应于 2023年 3 月 1日 9:00 至 7 日 12:00,登录四川省教育考试院网站(https://www.sceea.cn),按要求准确填写有关信息,选择“四川邮电职业技术学院,代码5170”作为学校志愿。学校志愿设置为 1 个,考生须在规定的时间内在网上填报并及时保存。省教育考试院将在规定的报名时间内,实时公布学校志愿填报情况,考生可根据分学校的志愿填报统计信息,结合本人实际,修改或调整学校志愿。逾期不再补报和更改。
考生须妥善保管好自己的登录帐号、密码,并对所填报志愿的真实性和准确性负责。因考生疏漏或失误造成的后果,由考生本人承担。
(二)学校确认(填报专业志愿)
考生应于2023年3 月 10日9:00至13 日12:00,登录我校招生网(https://zs.sptc.cn/)上的“单独招生报名”系统,确定所报考学校的专业志愿。缴纳报名考试费130元/人。按要求缴纳考试报名费后,选择专业志愿。每个考生限在普通高中类、中职类中选择一个类别报考,专业志愿限报两个并选择是否服从专业调剂。
未按以上规定进行报名和确认的考生,视为自愿放弃高职单招。
(三)资格审核
考生应于2023年3月25日考试当天,携带本人有效身份证件、准考证进行身份核验。未通过身份核验的考生,不得进入考场。
六、招生专业及计划
招生专业及计划以省教育考试院公布为准。
经四川省教育厅批准(川教函〔2021〕6号),我校与美国菲迪大学合作,于2021年共建计算机网络技术专业(云计算方向)中外合作办学项目,着力培养具有国际视野的复合型云计算人才。该专业前三年学费18000元/年,学生完成三年专科学习后,如果满足美方学校标准,可以前往国外继续升读本科、硕士。坚持考生自愿原则。
七、考试
(一)考试时间
1.文化素质考试笔试时间为2023年3月25日9:00-11:30。
2.职业技能综合测试时间2023年3月25日下午。
(二)考试地点
成都市锦江区静康路536号四川邮电职业技术学院。
(三)考试内容
文化素质考试试题由省统一命制,分普高类、中职类,语文、数学、英语三科同堂分卷,每科满分100分,总分300分;职业技能综合测试满分200分。
1.普高类考生:
文化素质考试:由省统一命题,我校组织考试及评卷,试卷为普高类。
职业技能测试:由学校自主命题,采用笔试方式作答,重点测试考生的综合素质;测试时长90分钟,总分200分,测试大纲见我校公布的《2023年高职单招考试综合素质测试大纲》。
2.中职类考生:
文化素质考试:由省统一命题,我校组织考试及评卷,试卷为中职类。
职业技能测试:按考生类别进行技能测试。
中职计算机类:测试采用上机操作方式,测试时长90分钟,总分200分。
中职电子信息类:测试采用纸质方式(含技能测试),测试时长90分钟,总分200分。
中职财经商贸类:测试采用笔试方式,测试时长90分钟,总分200分。
测试大纲详见学校官方网站。
3.考试成绩
考生总成绩=文化素质考试成绩+职业技能测试成绩
(四)疫情防控要求
所有考生应认真配合学校的疫情防控相关措施。
八、录取
(一)划线
我校结合招生计划、参考人数及考试成绩的总体情况分普高类、中职类划定录取控制线。根据考生文化素质考试和职业技能综合测试原始总分划定最低录取控制分数线。
(二)录取
1.最低录取控制分数线上的人数原则上不超过报考总人数的90%。
2.在最低录取控制线上的考生中,普通高中类和中职类考生按照志愿优先的原则,在各类单列计划中从高分到低分依次录取考生。第一志愿未录满的专业,在第二志愿未被录取的自由考生中从高分到低分录取;调剂考生成绩必须达到被调剂专业的最低录取控制线。
3.若各专业录取过程中出现总分相同的考生,依次比较职业技能综合测试、语文、数学、英语成绩。未参加文化素质考试或职业技能综合测试,以及文化素质考试或职业技能综合测试成绩为零的考生,学校不予录取。
4.若高职单招计划未能完成,则将未完成的计划转为面向四川省的普通专科招生计划。若参考人数与招生专业计划、类别不平衡时,学校按照实际参考学生情况在计划范围内平衡各专业计划及类别。
5.因考生放弃录取而产生的缺额,学校在已参加本年度高职单招考试且成绩在相关专业最低录取控制线上的考生中依次递补。学校根据计划缺额情况,由高职单招工作领导小组研究决定各专业最终录取人数和录取名单。
6.录取过程中考生不享受任何加分照顾政策。
(三)免试
获得由教育部主办或联办的全国职业院校技能大赛三等奖及以上奖项或由省级教育行政部门主办或联办的省级职业院校技能大赛一等奖的中等职业学校应届毕业生,和具有高级工或技师资格(或相当职业资格)、获得县级劳动模范先进个人称号的在职在岗中等职业学校毕业生,经教育厅核实资格、我校考核公示,并在省教育考试院官网公示后,可由我校免试录取。所有符合免试录取条件的考生应参加高职单招报名,并在2023年3月25日前向学校提交《四川省2023年普通高等学校高职教育单独招生免试录取考生申请表》(邮寄地址:成都市锦江区静康路536号四川邮电职业技术学院招生就业处收 028-84671557)。在正式办理免试录取手续前,申请免试的考生应正常参加我校的高职单招考试。
(四)公示
拟录取考生名单在学校招生网站首页公示5天(2023年4月1日-5日),接受社会监督。公示期间,放弃本次高职单招录取资格的考生,必须由考生本人持准考证及身份证在公示期内到学校签署放弃本次录取资格的书面文件,逾期不再办理。未办理本次放弃录取资格手续的考生视为同意我校录取意见。考生被我校正式录取后,不再参加普通高考或对口招生考试。
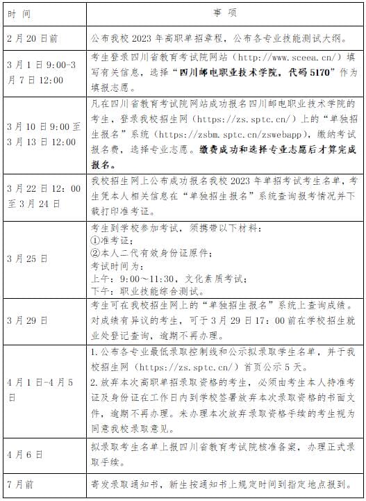
九、时间安排

十、新生注册和复查
(一)经学校高职单招所录取的考生,须按照录取通知书中《入学须知》规定的时间到校报到注册。逾期未注册者,取消入学资格。
(二)新生入学后,学校将进行资格复查,对不符合录取条件或有舞弊行为的,按照教育部颁发的《国家教育考试违规处理办法》处理。
十一、其他事宜
(一)考生参加高职单招考试的交通、食宿自理。
(二)考生被学校正式录取后,与普通高考新生享受同等待遇。
(三)高职单招学生的学费和住宿费标准严格按照省发展改革委、财政厅、教育厅有关政策执行。服务性收费和代收费按照学生自愿、不得营利的原则收取。开展校企合作办学的学校和企业,均不再向接受校企联合办学培养的学生另行收取实习费、实训费、技能培训费、校企合作费等名目费用。
(四)学校高职单招录取工作不委托任何中介机构。
本章程由学校招生就业处负责解释。
学校高职单招相关专业咨询部门及联系方式:

学校地址:成都市锦江区静康路536号
学校官方网址:https://www.sptpc.com
学校招生网网址:https://zs.sptc.cn/
学校招生报名系统:https://zsbm.sptc.cn/zswebapp
学校招就信息发布微信公众号:scyd_zsjy(四川邮职院招生就业)
2023-02-17 09:10:11
一、总则
根据四川省高等教育招生考试委员会、四川省教育厅《关于做好2023年普通高等学校高职教育单独招生工作的通知》(川招考委〔2023〕2号)文件要求,按照四川省普通高等学校高职教育单独招生工作统一部署,为保障我校2023年单独考试招生工作的顺利进行,结合我校实际情况,特制订本章程。
本章程适用于我校2023年高职单招考试及录取工作。
二、学校概况
(一)学校全称:四川邮电职业技术学院
(二)办学属性及层次:公办高职专科
(三)办学地址:成都市锦江区静康路536号
(四)学历证书:在规定的修读年限内修完人才培养方案所有课程,获得毕业要求的学分,由学校颁发教育部电子注册的普通高等学校专科毕业证书。
三、组织保障
我校高职单招工作坚持公平、公正、公开原则,健全自我约束、社会监督机制,强化招考行为规范,严格实施招生“阳光工程”。
我校2023年高职单招工作接受省招考委、省委教育工委、教育厅和省教育考试院的指导和监督;在我校高职单招工作领导小组领导下进行。
学校纪检监察部门对高职单招工作进行全过程全方位监督,及时查处录取过程中发生的违纪违规事件。监督电话:028-84780513(曾老师)。
四、报考条件
(一)已参加2023年四川省普通高等学校招生报名,且符合我校招生专业条件的普高理科、普高文科、中职电子信息类、中职计算机类、中职财经商贸类考生。
(二)遵守中华人民共和国宪法和法律。
(三)身体健康状况符合《普通高等学校招生体检工作指导意见》及有关补充规定。
五、报名办法
2023年高职单招报名实行网上统一填报的方式,分网上报名和学校确认两个阶段。
(一)网上报名(填报学校志愿)
考生本人应于 2023年 3 月 1日 9:00 至 7 日 12:00,登录四川省教育考试院网站(https://www.sceea.cn),按要求准确填写有关信息,选择“四川邮电职业技术学院,代码5170”作为学校志愿。学校志愿设置为 1 个,考生须在规定的时间内在网上填报并及时保存。省教育考试院将在规定的报名时间内,实时公布学校志愿填报情况,考生可根据分学校的志愿填报统计信息,结合本人实际,修改或调整学校志愿。逾期不再补报和更改。
考生须妥善保管好自己的登录帐号、密码,并对所填报志愿的真实性和准确性负责。因考生疏漏或失误造成的后果,由考生本人承担。
(二)学校确认(填报专业志愿)
考生应于2023年3 月 10日9:00至13 日12:00,登录我校招生网(https://zs.sptc.cn/)上的“单独招生报名”系统,确定所报考学校的专业志愿。缴纳报名考试费130元/人。按要求缴纳考试报名费后,选择专业志愿。每个考生限在普通高中类、中职类中选择一个类别报考,专业志愿限报两个并选择是否服从专业调剂。
未按以上规定进行报名和确认的考生,视为自愿放弃高职单招。
(三)资格审核
考生应于2023年3月25日考试当天,携带本人有效身份证件、准考证进行身份核验。未通过身份核验的考生,不得进入考场。
六、招生专业及计划
招生专业及计划以省教育考试院公布为准。
经四川省教育厅批准(川教函〔2021〕6号),我校与美国菲迪大学合作,于2021年共建计算机网络技术专业(云计算方向)中外合作办学项目,着力培养具有国际视野的复合型云计算人才。该专业前三年学费18000元/年,学生完成三年专科学习后,如果满足美方学校标准,可以前往国外继续升读本科、硕士。坚持考生自愿原则。
七、考试
(一)考试时间
1.文化素质考试笔试时间为2023年3月25日9:00-11:30。
2.职业技能综合测试时间2023年3月25日下午。
(二)考试地点
成都市锦江区静康路536号四川邮电职业技术学院。
(三)考试内容
文化素质考试试题由省统一命制,分普高类、中职类,语文、数学、英语三科同堂分卷,每科满分100分,总分300分;职业技能综合测试满分200分。
1.普高类考生:
文化素质考试:由省统一命题,我校组织考试及评卷,试卷为普高类。
职业技能测试:由学校自主命题,采用笔试方式作答,重点测试考生的综合素质;测试时长90分钟,总分200分,测试大纲见我校公布的《2023年高职单招考试综合素质测试大纲》。
2.中职类考生:
文化素质考试:由省统一命题,我校组织考试及评卷,试卷为中职类。
职业技能测试:按考生类别进行技能测试。
中职计算机类:测试采用上机操作方式,测试时长90分钟,总分200分。
中职电子信息类:测试采用纸质方式(含技能测试),测试时长90分钟,总分200分。
中职财经商贸类:测试采用笔试方式,测试时长90分钟,总分200分。
测试大纲详见学校官方网站。
3.考试成绩
考生总成绩=文化素质考试成绩+职业技能测试成绩
(四)疫情防控要求
所有考生应认真配合学校的疫情防控相关措施。
八、录取
(一)划线
我校结合招生计划、参考人数及考试成绩的总体情况分普高类、中职类划定录取控制线。根据考生文化素质考试和职业技能综合测试原始总分划定最低录取控制分数线。
(二)录取
1.最低录取控制分数线上的人数原则上不超过报考总人数的90%。
2.在最低录取控制线上的考生中,普通高中类和中职类考生按照志愿优先的原则,在各类单列计划中从高分到低分依次录取考生。第一志愿未录满的专业,在第二志愿未被录取的自由考生中从高分到低分录取;调剂考生成绩必须达到被调剂专业的最低录取控制线。
3.若各专业录取过程中出现总分相同的考生,依次比较职业技能综合测试、语文、数学、英语成绩。未参加文化素质考试或职业技能综合测试,以及文化素质考试或职业技能综合测试成绩为零的考生,学校不予录取。
4.若高职单招计划未能完成,则将未完成的计划转为面向四川省的普通专科招生计划。若参考人数与招生专业计划、类别不平衡时,学校按照实际参考学生情况在计划范围内平衡各专业计划及类别。
5.因考生放弃录取而产生的缺额,学校在已参加本年度高职单招考试且成绩在相关专业最低录取控制线上的考生中依次递补。学校根据计划缺额情况,由高职单招工作领导小组研究决定各专业最终录取人数和录取名单。
6.录取过程中考生不享受任何加分照顾政策。
(三)免试
获得由教育部主办或联办的全国职业院校技能大赛三等奖及以上奖项或由省级教育行政部门主办或联办的省级职业院校技能大赛一等奖的中等职业学校应届毕业生,和具有高级工或技师资格(或相当职业资格)、获得县级劳动模范先进个人称号的在职在岗中等职业学校毕业生,经教育厅核实资格、我校考核公示,并在省教育考试院官网公示后,可由我校免试录取。所有符合免试录取条件的考生应参加高职单招报名,并在2023年3月25日前向学校提交《四川省2023年普通高等学校高职教育单独招生免试录取考生申请表》(邮寄地址:成都市锦江区静康路536号四川邮电职业技术学院招生就业处收 028-84671557)。在正式办理免试录取手续前,申请免试的考生应正常参加我校的高职单招考试。
(四)公示
拟录取考生名单在学校招生网站首页公示5天(2023年4月1日-5日),接受社会监督。公示期间,放弃本次高职单招录取资格的考生,必须由考生本人持准考证及身份证在公示期内到学校签署放弃本次录取资格的书面文件,逾期不再办理。未办理本次放弃录取资格手续的考生视为同意我校录取意见。考生被我校正式录取后,不再参加普通高考或对口招生考试。
九、时间安排

十、新生注册和复查
(一)经学校高职单招所录取的考生,须按照录取通知书中《入学须知》规定的时间到校报到注册。逾期未注册者,取消入学资格。
(二)新生入学后,学校将进行资格复查,对不符合录取条件或有舞弊行为的,按照教育部颁发的《国家教育考试违规处理办法》处理。
十一、其他事宜
(一)考生参加高职单招考试的交通、食宿自理。
(二)考生被学校正式录取后,与普通高考新生享受同等待遇。
(三)高职单招学生的学费和住宿费标准严格按照省发展改革委、财政厅、教育厅有关政策执行。服务性收费和代收费按照学生自愿、不得营利的原则收取。开展校企合作办学的学校和企业,均不再向接受校企联合办学培养的学生另行收取实习费、实训费、技能培训费、校企合作费等名目费用。
(四)学校高职单招录取工作不委托任何中介机构。
本章程由学校招生就业处负责解释。
学校高职单招相关专业咨询部门及联系方式:

学校地址:成都市锦江区静康路536号
学校官方网址:https://www.sptpc.com
学校招生网网址:https://zs.sptc.cn/
学校招生报名系统:https://zsbm.sptc.cn/zswebapp
学校招就信息发布微信公众号:scyd_zsjy(四川邮职院招生就业)